|
minishell
|
#include <stdarg.h>

Go to the source code of this file.
Functions | |
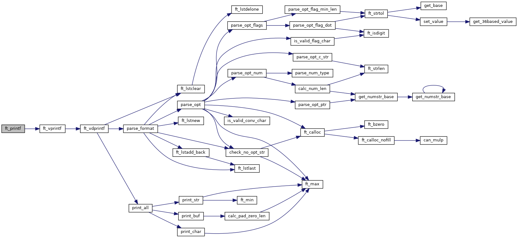
| int | ft_printf (const char *format,...) |
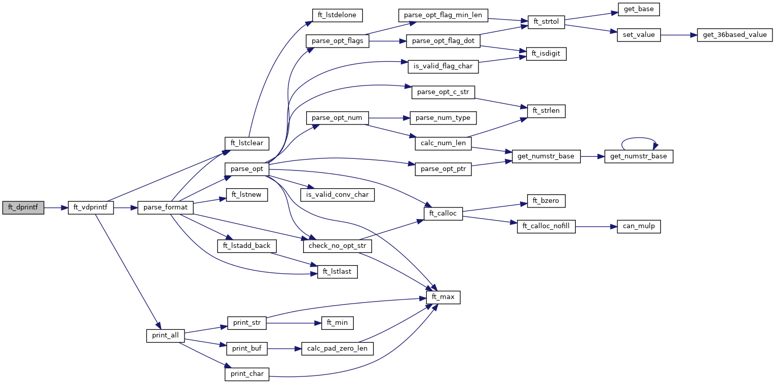
| int | ft_dprintf (int fd, const char *format,...) |
| int | ft_vprintf (const char *format, va_list *args) |
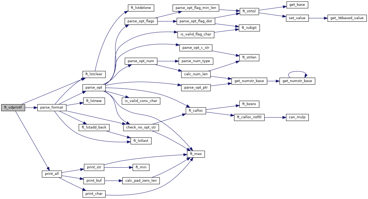
| int | ft_vdprintf (int fd, const char *format, va_list *args) |
| int ft_dprintf | ( | int | fd, |
| const char * | format, | ||
| ... | |||
| ) |
Definition at line 29 of file ft_printf.c.


| int ft_printf | ( | const char * | format, |
| ... | |||
| ) |
Definition at line 18 of file ft_printf.c.


| int ft_vdprintf | ( | int | fd, |
| const char * | format, | ||
| va_list * | args | ||
| ) |
Definition at line 45 of file ft_printf.c.


| int ft_vprintf | ( | const char * | format, |
| va_list * | args | ||
| ) |
Definition at line 40 of file ft_printf.c.

