|
minishell
|
#include <stddef.h>#include <stdbool.h>

Go to the source code of this file.
Functions | |
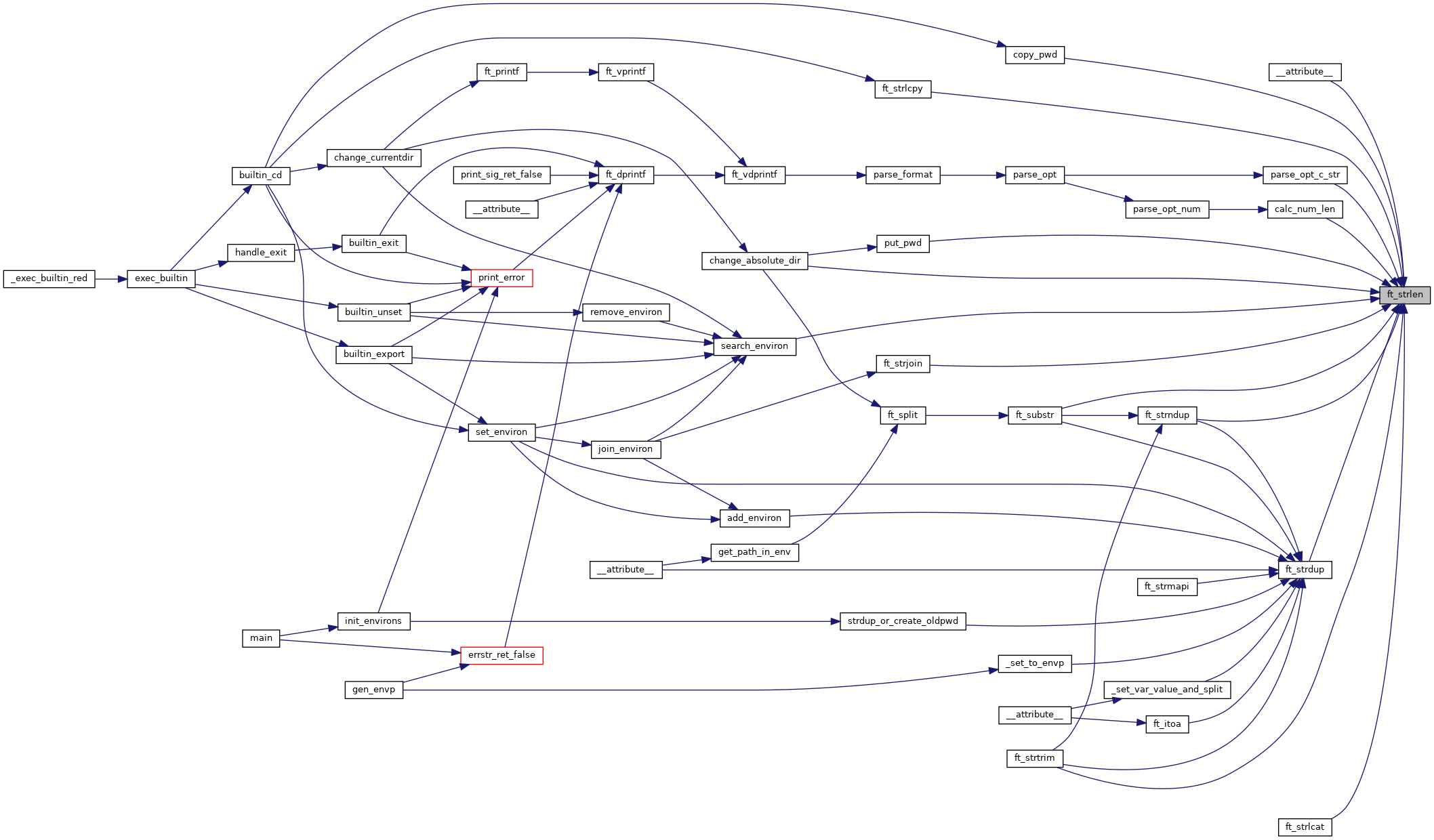
| size_t | ft_strlen (const char *s) |
| size_t | ft_strlcpy (char *dst, const char *src, size_t dstsize) |
| size_t | ft_strlcat (char *dst, const char *src, size_t dstsize) |
| char * | ft_strchr (const char *s, int c) |
| char * | ft_strrchr (const char *s, int c) |
| int | ft_strncmp (const char *s1, const char *s2, size_t n) |
| char * | ft_strnstr (const char *haystack, const char *needle, size_t len) |
| int | ft_atoi (const char *str) |
| bool | ft_atoi_strict (const char *str, const char **endptr, int *dst) |
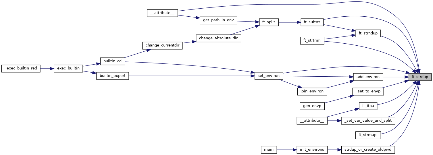
| char * | ft_strdup (const char *s1) |
| char * | ft_substr (char const *s, unsigned int start, size_t len) |
| char * | ft_strjoin (char const *s1, char const *s2) |
| char * | ft_strtrim (char const *s1, char const *set) |
| char ** | ft_split (char const *s, char c) |
| char * | ft_itoa (int n) |
| char * | ft_strmapi (char const *s, char(*f)(unsigned int, char)) |
| void | ft_striteri (char *s, void(*f)(unsigned int, char *)) |
| long | ft_strtol (const char *str, char **endptr, int base) |
| char * | ft_strndup (const char *s1, size_t n) |
| size_t | ft_strnlen (const char *str, size_t max_len) |
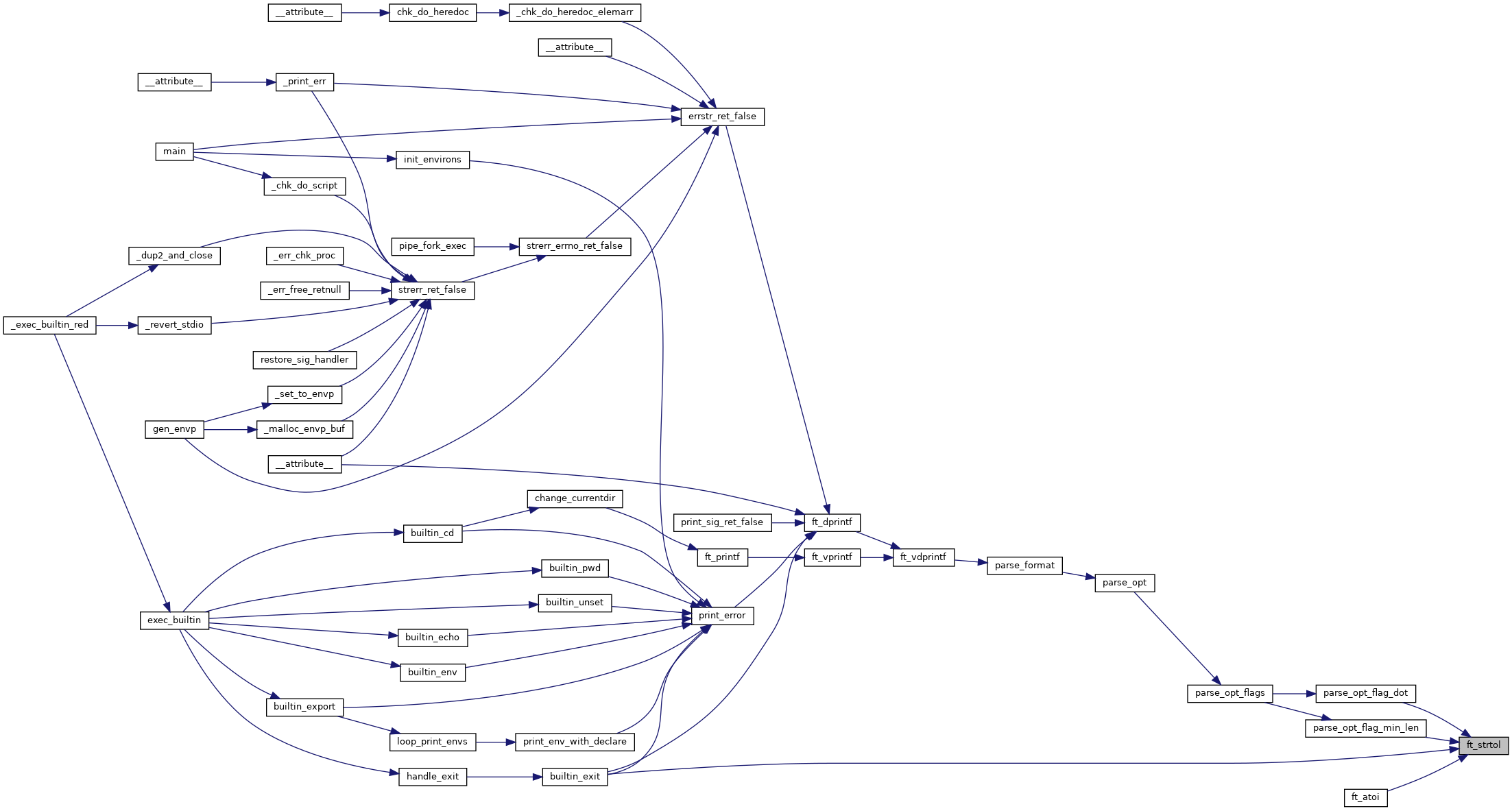
| int | get_numstr_base (char *buf, size_t num, int base, bool is_upper) |
| int ft_atoi | ( | const char * | str | ) |
| bool ft_atoi_strict | ( | const char * | str, |
| const char ** | endptr, | ||
| int * | dst | ||
| ) |
| char* ft_itoa | ( | int | n | ) |
| char** ft_split | ( | char const * | s, |
| char | c | ||
| ) |
Definition at line 51 of file ft_split.c.


| char* ft_strchr | ( | const char * | s, |
| int | c | ||
| ) |
| char* ft_strdup | ( | const char * | s1 | ) |
Definition at line 16 of file ft_strdup.c.


| void ft_striteri | ( | char * | s, |
| void(*)(unsigned int, char *) | f | ||
| ) |
Definition at line 16 of file ft_striteri.c.
| char* ft_strjoin | ( | char const * | s1, |
| char const * | s2 | ||
| ) |
Definition at line 17 of file ft_strjoin.c.


| size_t ft_strlcat | ( | char * | dst, |
| const char * | src, | ||
| size_t | dstsize | ||
| ) |
| size_t ft_strlcpy | ( | char * | dst, |
| const char * | src, | ||
| size_t | dstsize | ||
| ) |
Definition at line 15 of file ft_strlcpy.c.


| size_t ft_strlen | ( | const char * | s | ) |
| char* ft_strmapi | ( | char const * | s, |
| char(*)(unsigned int, char) | f | ||
| ) |
| int ft_strncmp | ( | const char * | s1, |
| const char * | s2, | ||
| size_t | n | ||
| ) |
| char* ft_strndup | ( | const char * | s1, |
| size_t | n | ||
| ) |
Definition at line 18 of file ft_strndup.c.


| size_t ft_strnlen | ( | const char * | str, |
| size_t | max_len | ||
| ) |
| char* ft_strnstr | ( | const char * | haystack, |
| const char * | needle, | ||
| size_t | len | ||
| ) |
Definition at line 15 of file ft_strnstr.c.
| char* ft_strrchr | ( | const char * | s, |
| int | c | ||
| ) |
Definition at line 15 of file ft_strrchr.c.
| long ft_strtol | ( | const char * | str, |
| char ** | endptr, | ||
| int | base | ||
| ) |
Definition at line 69 of file ft_strtol.c.


| char* ft_strtrim | ( | char const * | s1, |
| char const * | set | ||
| ) |
| char* ft_substr | ( | char const * | s, |
| unsigned int | start, | ||
| size_t | len | ||
| ) |
Definition at line 16 of file ft_substr.c.


| int get_numstr_base | ( | char * | buf, |
| size_t | num, | ||
| int | base, | ||
| bool | is_upper | ||
| ) |
Definition at line 17 of file get_numstr_base.c.

